Noah Bennett
@noah.reviewstack
FIGI candidate
“ASI Exam gave me a cleaner way to review FIGI. The practice questions and explanations made it much easier to see what needed another pass before exam day.”
ASI Exam provides exam-style practice questions, flashcards, mind maps, study guides, and focused review tools for Australian financial services, insurance, RG146, responsible manager, compliance, and custody training, including FIGI, FIFS, FDIB, GCCT, IFM.

Practice
Question-bank drills
Review
FSRS recall scheduling
Clarity
Weak-spot analytics
Explore the certifications covered by ASI Exam and move directly into the module that matches your exam path.
FNS41422 Certificate IV in General Insurance
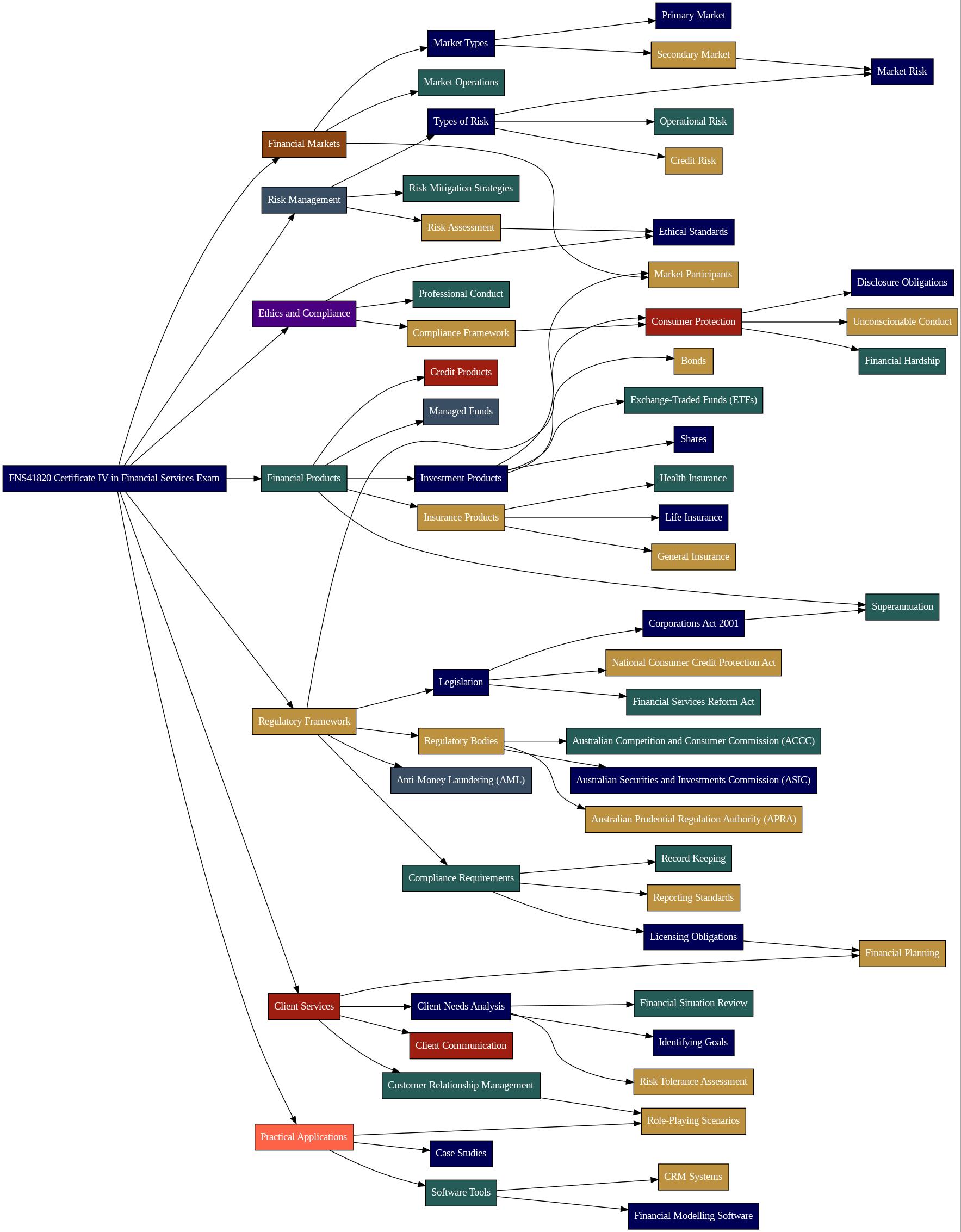
FNS41820 Certificate IV in Financial Services
FNS51220 Diploma of Insurance Broking
General Corporate Compliance Training
Introduction to Financial Markets
Regulation of Australian Financial Services
Responsible Manager Fundamentals Course
Responsible Manager Nomination Option 3
RG 146 Tier 2 Combined Accreditation Program
RG146 Compliance Tier 1 CFA Gap Program
RG146 Compliance Tier 1 Derivatives
RG146 Compliance Tier 1 Foreign Exchange
RG146 Compliance Tier 1 General Insurance
RG146 Compliance Tier 1 Generic Knowledge
RG146 Compliance Tier 1 Life Insurance
RG146 Compliance Tier 1 Managed Investments
RG146 Compliance Tier 1 Margin Lending
RG146 Compliance Tier 1 Securities
RG146 Compliance Tier 1 Securities and Managed Investments
RG146 Compliance Tier 1 Superannuation
RG146 Tier 1 Insurance Broking Program
RG146 Tier 2 General Insurance (General Advice)
Tier 2 RG 146 Tier 2 Combined Accreditation Program
Tier 2 RG146 Deposit Products and Non-Cash Payment Products
Tier 2 RG146 Tier 2 General Insurance (General Advice)
Understanding Custody
The platform is built to feel less like a noisy marketplace of study tools and more like one disciplined preparation desk.
Practice with questions modeled after real certification exams.
Our FSRS algorithm schedules reviews so you retain more, faster.
Simulate real exam conditions with timed practice sessions.
Detailed dashboards showing accuracy trends and topic mastery.
Recharts-powered visualizations of your performance over time.
If you genuinely need more time, we support your preparation with continued access options.

Practice on your phone during commutes, review flashcards on your tablet, or run full mock sessions on desktop. The experience is designed for candidates balancing work, family, training, and a real exam deadline.
Full access includes the question bank, timed mocks, spaced repetition, analytics, flashcards, mind maps, and companion revision assets for the certifications you choose on ASI Exam.
A wider cross-section of candidate feedback so the site feels like a serious preparation platform, not a thin landing page.
Noah Bennett
@noah.reviewstack
FIGI candidate
“ASI Exam gave me a cleaner way to review FIGI. The practice questions and explanations made it much easier to see what needed another pass before exam day.”
Chloe Mercer
@chloe.passplan
FIFS candidate
“ASI Exam gave me a cleaner way to review FIFS. The practice questions and explanations made it much easier to see what needed another pass before exam day.”
Julian Park
@julian.preprhythm
FDIB candidate
“ASI Exam gave me a cleaner way to review FDIB. The practice questions and explanations made it much easier to see what needed another pass before exam day.”
Sofia Lane
@sofia.tracknotes
GCCT candidate
“ASI Exam gave me a cleaner way to review GCCT. The practice questions and explanations made it much easier to see what needed another pass before exam day.”
Ethan Cole
@ethan.studyblocks
IFM candidate
“ASI Exam gave me a cleaner way to review IFM. The practice questions and explanations made it much easier to see what needed another pass before exam day.”
Amelia Frost
@amelia.retakeplan
RAFS candidate
“ASI Exam gave me a cleaner way to review RAFS. The practice questions and explanations made it much easier to see what needed another pass before exam day.”
Lucas Grant
@lucas.morningprep
RMFC candidate
“ASI Exam gave me a cleaner way to review RMFC. The practice questions and explanations made it much easier to see what needed another pass before exam day.”
Nora Ellis
@nora.reviewlog
RMNO3 candidate
“ASI Exam gave me a cleaner way to review RMNO3. The practice questions and explanations made it much easier to see what needed another pass before exam day.”
Caleb Morgan
@caleb.mockflow
R1T2CAP candidate
“ASI Exam gave me a cleaner way to review R1T2CAP. The practice questions and explanations made it much easier to see what needed another pass before exam day.”
Lily Dawson
@lily.examdesk
RCT1CGP candidate
“ASI Exam gave me a cleaner way to review RCT1CGP. The practice questions and explanations made it much easier to see what needed another pass before exam day.”
Owen Parker
@owen.lastlap
RCT1D candidate
“ASI Exam gave me a cleaner way to review RCT1D. The practice questions and explanations made it much easier to see what needed another pass before exam day.”
Mia Sutton
@mia.studyroutine
RCT1FE candidate
“ASI Exam gave me a cleaner way to review RCT1FE. The practice questions and explanations made it much easier to see what needed another pass before exam day.”
Isaac Brooks
@isaac.exammode
RCT1GI candidate
“ASI Exam gave me a cleaner way to review RCT1GI. The practice questions and explanations made it much easier to see what needed another pass before exam day.”
Zoe Palmer
@zoe.scoretrack
RCT1GK candidate
“ASI Exam gave me a cleaner way to review RCT1GK. The practice questions and explanations made it much easier to see what needed another pass before exam day.”
Daniel Hayes
@daniel.revisionrun
RCT1LI candidate
“ASI Exam gave me a cleaner way to review RCT1LI. The practice questions and explanations made it much easier to see what needed another pass before exam day.”